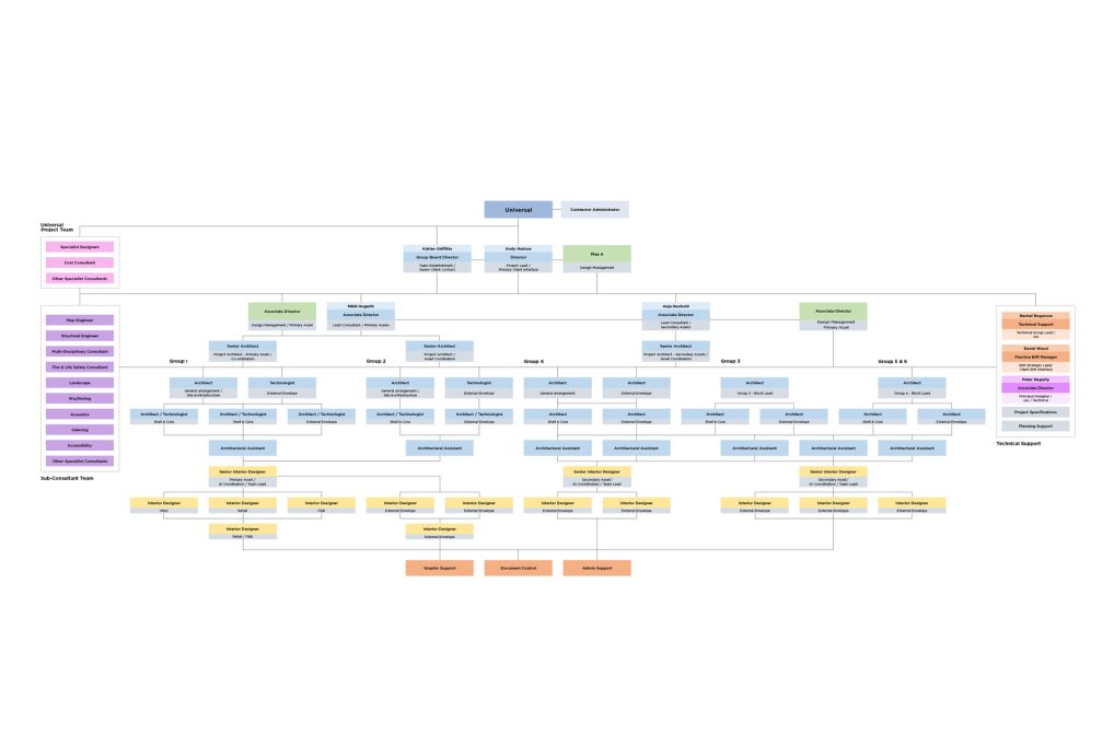
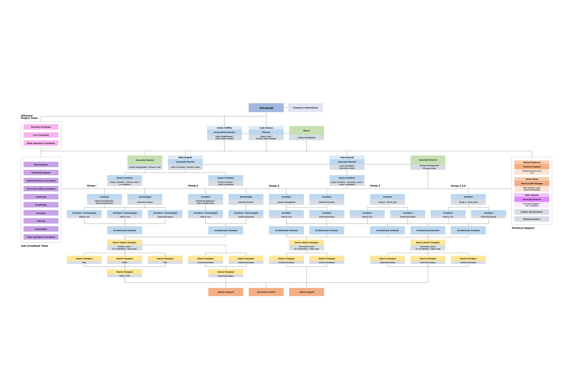
Information Graphics
Information graphics designed to create clear and consistent hierarchy of complex information.
Information graphics designed to create clear and consistent hierarchy of complex information.
We need your consent to load the translations
We use a third-party service to translate the website content that may collect data about your activity. Please review the details in the privacy policy and accept the service to view the translations.